学生事务
当前位置: 网站首页 -> 学生园地 -> 学生事务 -> 正文

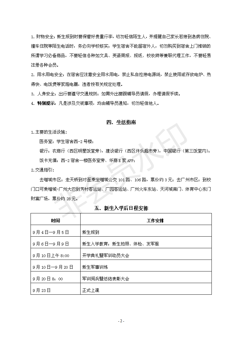
广东财经大学华商学院2019级新生入学指南

2021年04月30日  

广东财经大学华商学院2019级新生入学指南      
2019-07-10 16:20

上一条:学生事务管理系列之华商学院校内奖学金评选与奖励情况 下一条:1946伟德国际源自英国第三届幼儿教师职业技能汇报演出

关闭

©伟德国际(victor1946|MACAU)官方网站-Officials Website 版权所有    ICP备案号:粤ICP备17051289号                  

粤公网安备 44011802000240号