反诈工作

您所在的位置: 网站首页 >> 正文

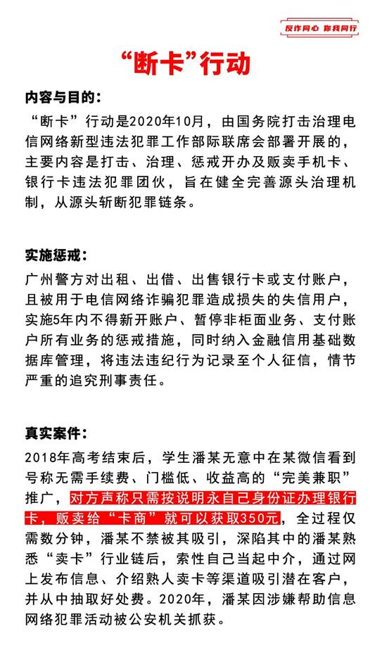
《反诈秘笈》,请收下

2021年07月07日 14:54  点击:[]

《反诈秘笈》,请收下

行走在江湖,不学成一套反诈内功如何称霸反诈武林?!反诈秘笈,请细品,个中案例如有雷同,纯粹诈骗团伙套路太老套。

上一条:四会校区大学新生入门第一课:国防军事教育 下一条:公安部刑侦局:这份《防范电信网络诈骗宣传手册》请所有人转发!

关闭

TOP